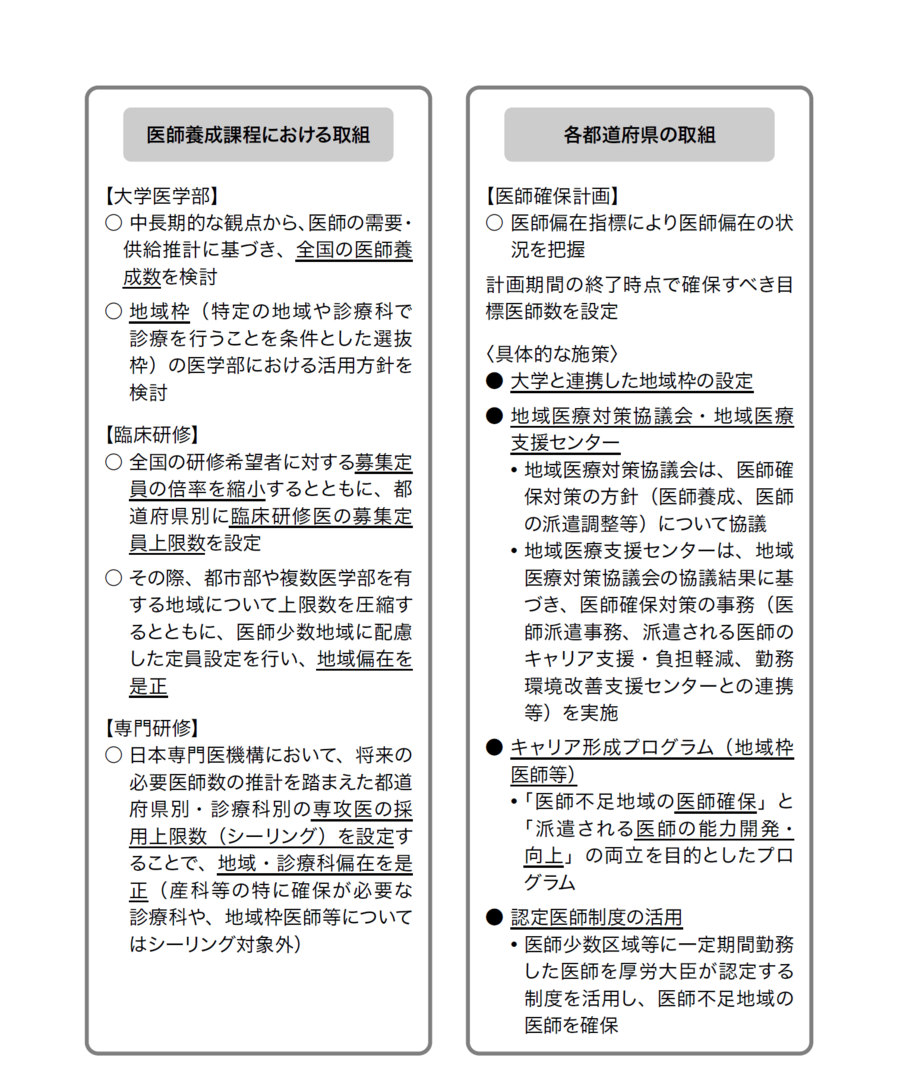
このような国内状況を踏まえ、文部科学省からは「急速な少子化が進行する中での将来社会を見据えた高等教育の在り方」、厚生労働省からは「近未来健康活躍社会戦略」、および「実効性のある医師偏在対策への医療体制と新たな地域医療構想」案(図4)が2024年9月〜11月のほぼ同時期に緊急性、連続性をもって打開方策として公表された。
医学研究の国際競争力低下、国内の医師・診療科偏在、地域医療崩壊など多くの問題解決のために、3省から提唱されている医師の働き方改革を踏まえた近未来的医師確保に関する方策の実効性を厳しく検証しなければならない重要な時期である。
臨床経験の場の多様性、そして研究能力の開発を、卒前医学教育、卒前臨床実習、卒後基本臨床研修、卒後専門研修そして生涯学修のフェーズで一貫性をもち、シームレスに学ぶことができる環境とはどのようなものであろうか(図5)。
大学と大学病院は、このような医師、医師養成のための臨床実習と臨床研修を同一組織内で同時に一貫性をもち、シームレスにできるような臨床教育の場を提供し、さらに研究の支援できる組織と考える。
大学・大学病院はこのような開学の原点である本来持っている組織機能とあるべき姿に戻り、医療の進歩のために、国民のために、医学研究力低下、医師・診療科偏在と地域医療崩壊の解消のために、さらに今後複雑化する環境の中で、医師の役割を医師が果たせるように自己改革を行う必要がある。
👉『人生100年現役時代、次世代型医師養成の質保証と大学改革』連載記事一覧はこちら
【イチオシ記事】「大声を張り上げたって誰も来ない」両手を捕まれ、無理やり触らせられ…。ことが終わると、涙を流しながら夢中で手を洗い続けた

