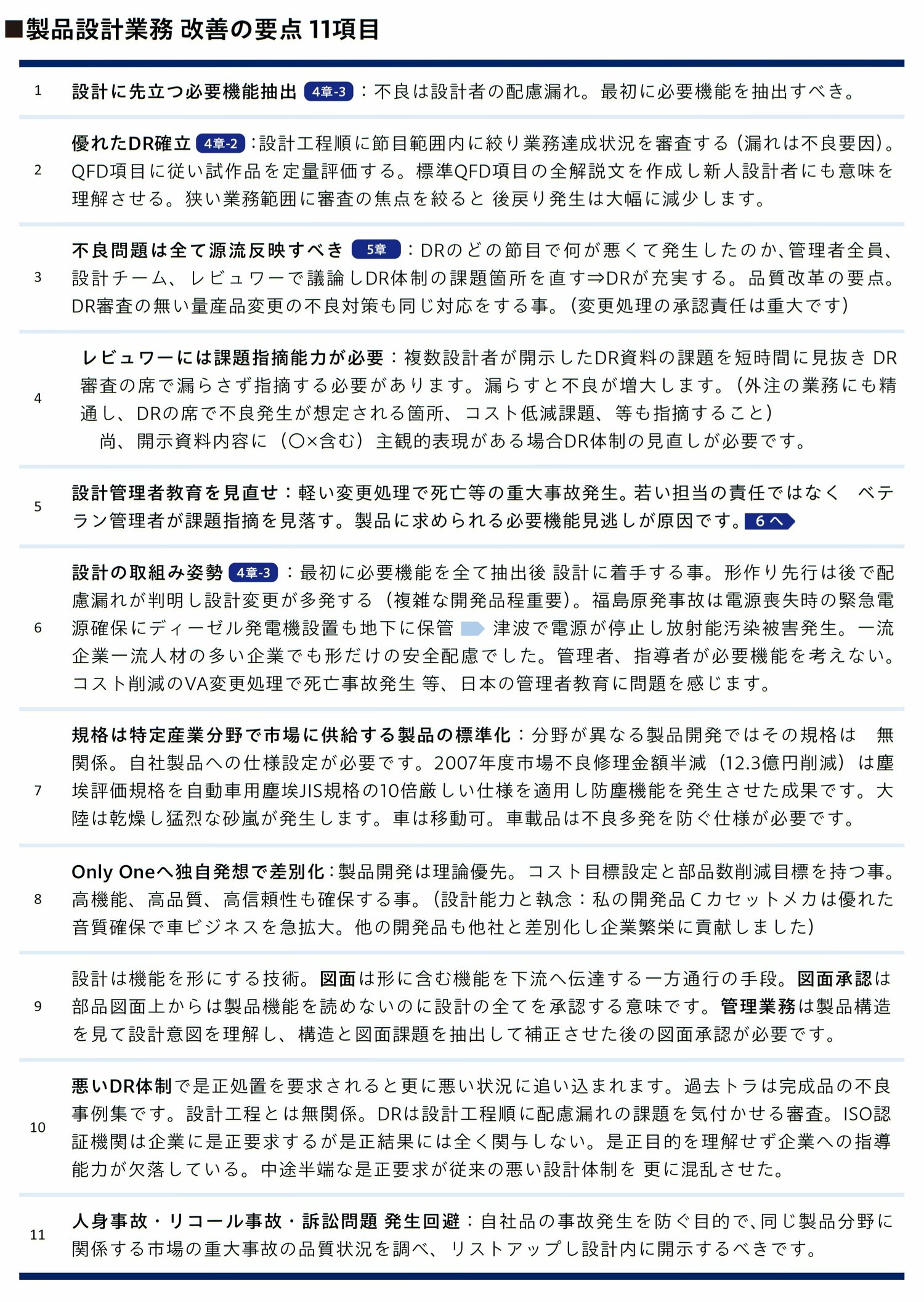
ビジネス エッセイ 実用 設計 デザイン 開発 2026.01.08 図面検証とDR導入で設計品質はどう変わったのか――7年間の指導で不良金額を40分の1に削減した改革 1章-2 製品設計業務 改善の要点 11項目 (概要、ランダム抽出。詳細は本文参照) 図3 👉『設計の道標』連載記事一覧はこちら 【イチオシ記事】マッチングアプリで出会った女性と初デート。新橋にほど近いシティホテルのティールームで待っていると、そこに現れたのは… 【注目記事】手術二日後に大地震発生。娘と連絡が取れない!病院から約四時間かけて徒歩で娘の通う学校へと向かう
小説 『浜椿の咲く町[注目連載ピックアップ]』 【第13回】 行久 彬 「何をしても俺の勝手や。食わして貰っている身で偉そうに言うな」誕生日に発覚した夫の浮気。お祝いの準備をして待っていたのに… 【前回の記事を読む】「歳かねえ…腰辺りがキリキリ痛いんや」と、よく腰を叩くようになった母。病院に連れていくと、膵臓に手遅れの癌が…「ねえ、覚えている? 随分昔のことだけどお父さんの葬式のとき、お母さんはどうして泣きもせずずっと怖い顔をしていたの?」一人苦労を重ねて来た母には決して触れてはならない話題だったかもしれない。そう言ってしまった瞬間、美紀は智子が怒り出すのを予想した。しかし、そう訊かれ…
小説 『超能力探偵 河原賽子』 【第44回】 春山 大樹 がんで余命数年と宣告された母。病院代わりに通い始めたのは、ある民家の道場だった。そこで行われていたのは… 【前回の記事を読む】大腸がんを5年放置していた母…無理矢理病院へ連れて行き、「あとどれくらい生きられるか」聞くと…翌朝、鍬下が賽子の事務所を訪れていた。麻利衣が電話で相談したらわざわざ事務所まで来てくれたのだった。「この其田という男はきっと詐欺師に違いありません。母も騙されているんです。何とかなりませんか?」「確かに医薬品医療機器等法や景品表示法違反の疑いがある。でも詐欺は二課の管轄で僕の仕事じ…