1.補助金って何?
補助金は、国や自治体、あるいは特定の団体が、社会や地域にとって有益な事業を応援するために提供してくれる「返さなくてよい資金」です。たとえば「新しい設備を導入して生産性を高めたい」「ITツールを活用して販路を拡大したい」「地域の課題を解決するプロジェクトを始めたい」といった取り組みを後押ししてくれます。
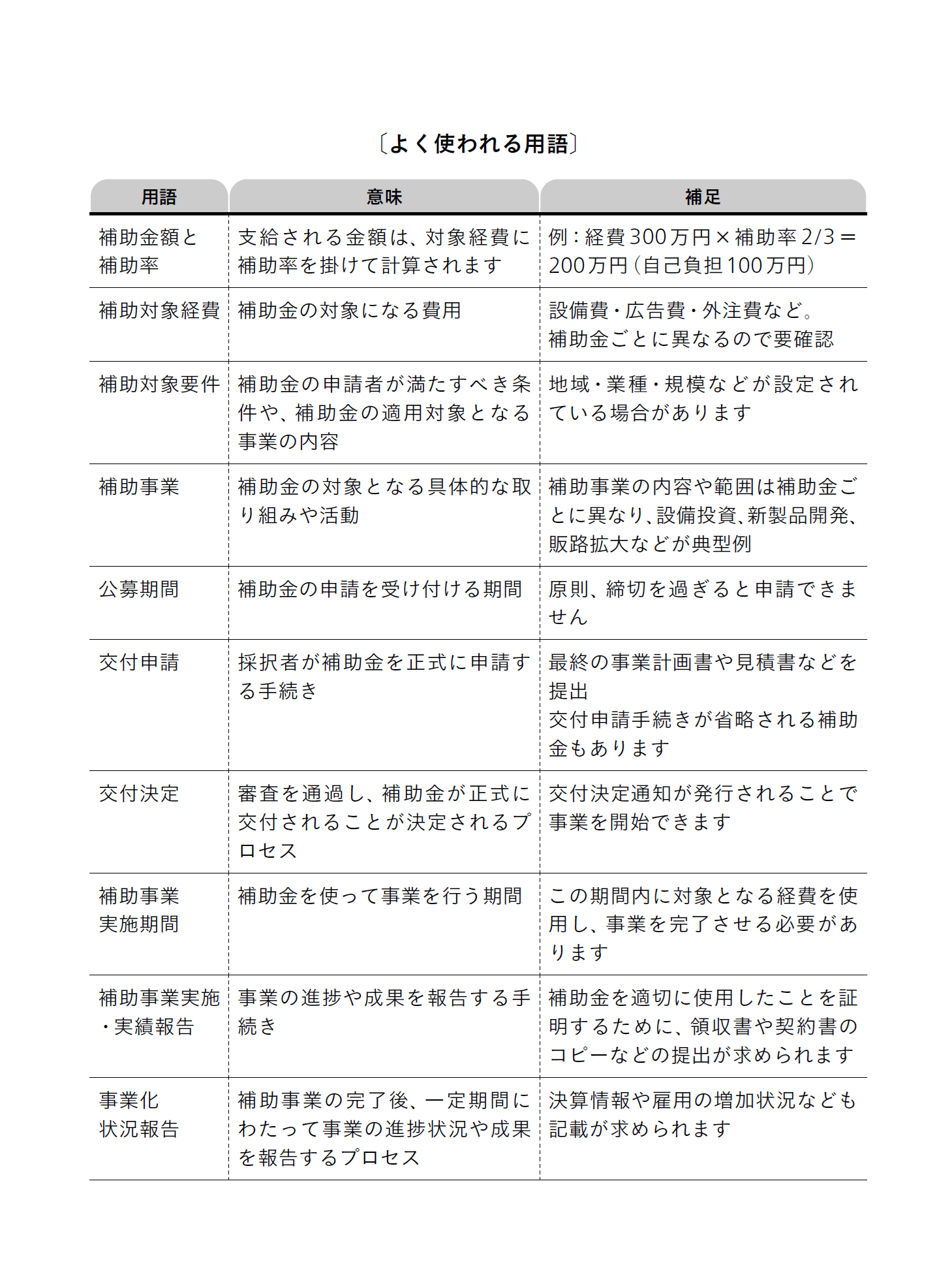
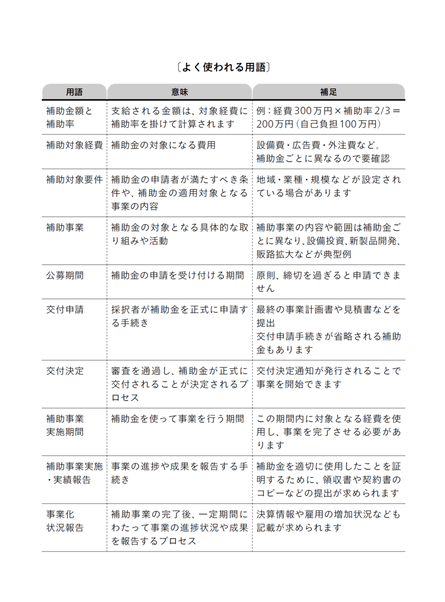
1 よく使われる用語(P22の図表参照)
補助金申請を成功させるためには、よく使われる重要な用語を理解しておくことが必要です。それぞれの用語について説明します。
これらの用語を理解することで、補助金申請から受給に至るまでの一連の流れをスムーズに進めることができます。
【イチオシ記事】40代半ば、自分が女であることを忘れて10年以上。デートや恋がしたくて、ネットで出会い系や交際クラブを探してみることにした
【注目記事】マッチングアプリで出会った男に騙され監禁。そこには複数の女性がいて、上の階からは「お願い、殺さないで」と懇願する声が…
